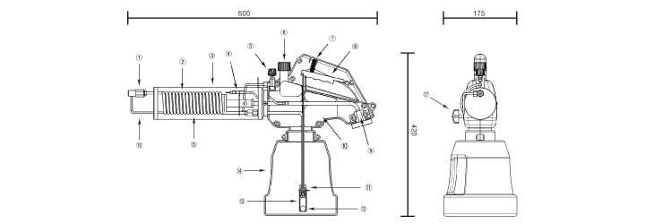
KB-100
KB-100 (Mini Mist Fogger)
The chemical is not supplied to coil for the coil component life increased.
It is supply through 'The Chemicals supply pipe' into 'the Bundled discharge', in order to avoid to
combustion in the Coil inside.(KB-100 is diesel or water supplied to in the Coil.)
- The Pump is not occur corrosion, because diesel and chemicals kept separate.(This product was split chemical tank and fuel tank.)
- The chemicals was supplied directly to 'The Bundled discharge' without the coil. It is better, because it do not have the effect of heat.
- It is posible using the various the chemicals by mist work.
(Extermination of vermin, disinfection, quarantine, undiluted fertilizer and agriculture chemicals)
- Excellent to securing the sight due to the mist made of water.

Difference of existing fog machines
- The Coil component life was increased.
- Existing fog machine : It is supplied the chemicals and diesel into the Coil.
Than one substance, both substances (diesel+pesticide) is combustion occur more residue in the coil. Because of, occur more the coil block.
- KB-100 : KB-100 is supplied diesel or water to the Coil. Because, when heating the chemical is occur a lot of carbon (dregs) into the Coil inside(Also the diesel the occur of carbon, but the chemicals was less than a level the occur carbon, and the water was not occur carbon.) Please refer to the side picture.

Amount of carbon to pesticide combustion (Existing fog machine)

Amount of drege to diesel combustion (KB-100)
- No corrosion of Pump
- Existing fog machine : It used put in the chemicals and diesel mix into the Fuel tank. At this time, the pump was occur corrosion, because PH value of the mixture is strong acids. (PH 3) Due to the pump corrosion, it was a significant decrease in machine life.
- KB-100 : It was injected diesel or water in the Fuel tank. The diesel and water PH value is PH 6~7. So the pump is no corrosion, because its main ingredient is stainless steel, brass, plastic. KB-100 is equipped the Chemical tank inside the Case. The Chemical tank is corrosion was no problem, because it was without pump.

Ph value When mixed with diesel and pesticide
- The Chemical effect is better
- Existing fog machine : The mixture was be combustion while passing the carburetor to be heated, it makes loss of chemicals efficacy.
- KB-100 : The Chemicals was supplied through 'the Chemical supply pipe' into 'the discharge', in order ot avoid to heating. thus the Chemical effect is better, because it do not have the effect of heat.
- Expanding the range of the use
- Existing fog machine : The extermination of vermin was purposes only. The other chemical is not possible using, because it was occur change by heating
- KB-100 : The various chemicals is possible using, because it was not occur change by heating. The range expanding of use is by water, it possible the various chemical by mist work.(extermination of vermin, disinfection, quarantine, undiluted fertilizer and agriculture chemicals)
- Securing the sight.
- Existing fog machine : The place of work was difficult to check because to smoke from diesel. In particular, a complex place, indoors, it was hard to securing the sight.
- KB-100 : It is excellent to securing the sight due to the mist made of water.
Operating Principles of KB-100
- The chemicals should supply to the Bundled discharge divice, it was not to pass the carburetor for avoid to heating combustion.
(Orange Line)
- The Carburetor (Coil) is injected water or diesel only.
the Coil component life was increased, because both substance occur less of carbon than the chemicals. (Blue Line)
※ Occur carbon, because the chemical is become combustion in the coil inside. It is the main cause of clogging the coil.
- The Fuel tank-KB-100 was injected diesel or water in the Fule tank.
The pump was no corrosion, because injected without the chemical in the fuel tank.